Kawasaki continues to look for ways to diversify its range of models. Furthermore, its latest patent regarding the development of a modular chassis offers us a clear vision of where the Japanese firm is directing its attention. A novelty that adds to the latest innovations shown by the brand and that demonstrates its desire to fully enter the EV segment.
Kawasaki modular chassis in detail
The idea of having a range of electric models is on the table of the R&D departments of almost any leading brand of the moment. Kawasaki is one of them and with the publication of the details of its latest patent we can get an idea of what the Akashi brand could be planning: A modular chassis in which to anchor electric motors of different sizes and capacities.
Furthermore, as detailed in the description provided along with the documentation submitted to the patent office “Different types of motor units can be mounted on a stand-type vehicle by modifying the shape of the accessory or its presence, without making major changes to the main chassis.”
In other words, with this modular chassis we could install the aforementioned electric motors, regardless of the final size they may have, thanks precisely to the fact that this is usually rather small, by only modifying some of the parts of the frame and without having to replace it in its entirety due to incompatibility, for example, with the motor anchors themselves.
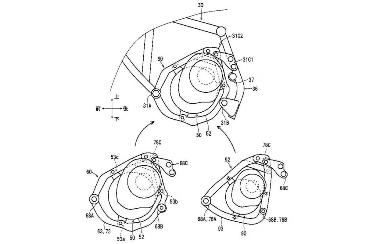
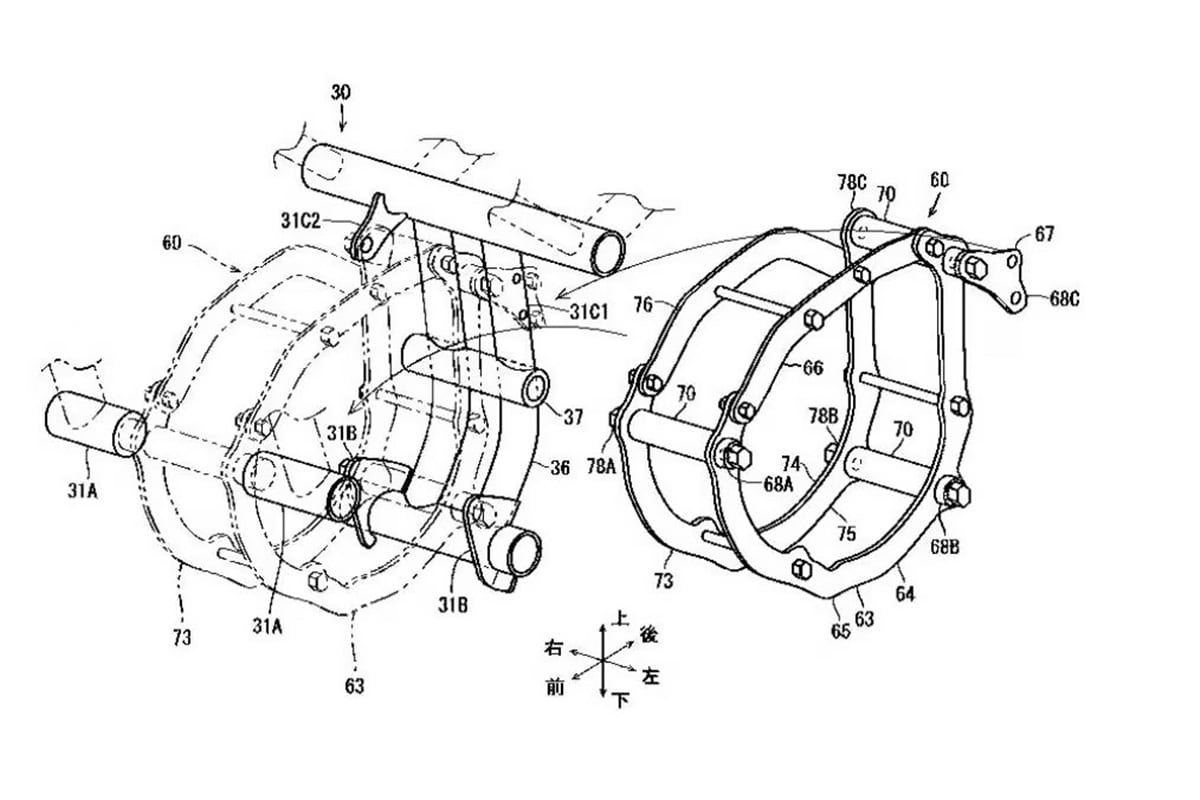
To do this, Kawasaki uses in this modular chassis patent an intermediate subframe that simplifies anchoring. As the Cycle World colleagues explain, this “subframe is formed by separate upper and lower segments, each of which can be easily interchanged and modified to provide different engine mounting points.”
The shapes of the motorcycle used to implement this modular chassis patent are similar to those shown by the current Z e-1 and the Ninja e-1. Its simple multi-tubular chassis, as well as the compartments where the batteries would be anchored, give it away. This configuration shows a high degree of simplicity although, unlike current designs, we can see how the engine casing is not bolted directly to the chassis.
In this modular chassis patent Kawasaki uses a “intermediate subframe between the fixed engine mounts in the chassis and the engine and transmission.” In this way we could have the necessary anchors to mount the desired engine at all times. Likewise, this configuration would be able to offer a plus to the structural rigidity offered by the chassis.
As a final point to the justification of this configuration, the brand explains in detail in the description of the patent itself how its use would save generalized costs, something essential for plug-in models to be competitive against their internal combustion rivals.


